# 苍穹外卖 - day06

# 课程内容

  • HttpClient
  • 微信小程序开发
  • 微信登录
  • 导入商品浏览功能代码

功能实现:微信登录商品浏览

微信登录效果图:

image-20221203184545847

商品浏览效果图:

image-20221203184623026.png image-20221203184638043.png

# HttpClient

# 介绍

HttpClient 是 Apache Jakarta Common 下的子项目,可以用来提供高效的、最新的、功能丰富的支持 HTTP 协议的客户端编程工具包,并且它支持 HTTP 协议最新的版本和建议。

image-20221203185003231.png

HttpClient 作用:

  • 发送 HTTP 请求
  • 接收响应数据

image-20221203185149985.png 为什么要在 Java 程序中发送 Http 请求?有哪些应用场景呢?

HttpClient 应用场景:

当我们在使用扫描支付、查看地图、获取验证码、查看天气等功能时

image-20221203185536013.png image-20221203185557674.png image-20221203185614509.png image-20221203185632934.png

其实,应用程序本身并未实现这些功能,都是在应用程序里访问提供这些功能的服务,访问这些服务需要发送 HTTP 请求,并且接收响应数据,可通过 HttpClient 来实现。

image-20221203185427462.png

HttpClient 的 maven 坐标:

1
2
3
4
5
<dependency>
<groupId>org.apache.httpcomponents</groupId>
<artifactId>httpclient</artifactId>
<version>4.5.13</version>
</dependency>

HttpClient 的核心 API:

  • HttpClient:Http 客户端对象类型,使用该类型对象可发起 Http 请求。
  • HttpClients:可认为是构建器,可创建 HttpClient 对象。
  • CloseableHttpClient:实现类,实现了 HttpClient 接口。
  • HttpGet:Get 方式请求类型。
  • HttpPost:Post 方式请求类型。

HttpClient 发送请求步骤:

  • 创建 HttpClient 对象
  • 创建 Http 请求对象
  • 调用 HttpClient 的 execute 方法发送请求

# 入门案例

对 HttpClient 编程工具包有了一定了解后,那么,我们使用 HttpClient 在 Java 程序当中来构造 Http 的请求,并且把请求发送出去,接下来,就通过入门案例分别发送 GET 请求 POST 请求,具体来学习一下它的使用方法。

# GET 方式请求

正常来说,首先,应该导入 HttpClient 相关的坐标,但在项目中,就算不导入,也可以使用相关的 API。

因为在项目中已经引入了 aliyun-sdk-oss 坐标:

1
2
3
4
<dependency>
<groupId>com.aliyun.oss</groupId>
<artifactId>aliyun-sdk-oss</artifactId>
</dependency>

上述依赖的底层已经包含了 HttpClient 相关依赖。

image-20221203194852825.png

故选择导入或者不导入均可。

进入到 sky-server 模块,编写测试代码,发送 GET 请求。

实现步骤:

  1. 创建 HttpClient 对象
  2. 创建请求对象
  3. 发送请求,接受响应结果
  4. 解析结果
  5. 关闭资源

1
2
3
4
5
6
7
8
9
10
11
12
13
14
15
16
17
18
19
20
21
22
23
24
25
26
27
28
29
30
31
32
33
34
35
36
37
38
39
40
41
package com.sky.test;

import org.apache.http.HttpEntity;
import org.apache.http.client.methods.CloseableHttpResponse;
import org.apache.http.client.methods.HttpGet;
import org.apache.http.impl.client.CloseableHttpClient;
import org.apache.http.impl.client.HttpClients;
import org.apache.http.util.EntityUtils;
import org.junit.jupiter.api.Test;
import org.springframework.boot.test.context.SpringBootTest;

@SpringBootTest
public class HttpClientTest {

/**
* 测试通过httpclient发送GET方式的请求
*/
@Test
public void testGET() throws Exception{
//创建httpclient对象
CloseableHttpClient httpClient = HttpClients.createDefault();

//创建请求对象
HttpGet httpGet = new HttpGet("http://localhost:8080/user/shop/status");

//发送请求,接受响应结果
CloseableHttpResponse response = httpClient.execute(httpGet);

//获取服务端返回的状态码
int statusCode = response.getStatusLine().getStatusCode();
System.out.println("服务端返回的状态码为:" + statusCode);

HttpEntity entity = response.getEntity();
String body = EntityUtils.toString(entity);
System.out.println("服务端返回的数据为:" + body);

//关闭资源
response.close();
httpClient.close();
}
}

在访问 http://localhost:8080/user/shop/status 请求时,需要提前启动项目。

测试结果:

image-20221203195917572.png

# POST 方式请求

在 HttpClientTest 中添加 POST 方式请求方法,相比 GET 请求来说,POST 请求若携带参数需要封装请求体对象,并将该对象设置在请求对象中。

实现步骤:

  1. 创建 HttpClient 对象
  2. 创建请求对象
  3. 发送请求,接收响应结果
  4. 解析响应结果
  5. 关闭资源

1
2
3
4
5
6
7
8
9
10
11
12
13
14
15
16
17
18
19
20
21
22
23
24
25
26
27
28
29
30
31
32
33
34
35
36
37
/**
* 测试通过httpclient发送POST方式的请求
*/
@Test
public void testPOST() throws Exception{
// 创建httpclient对象
CloseableHttpClient httpClient = HttpClients.createDefault();

//创建请求对象
HttpPost httpPost = new HttpPost("http://localhost:8080/admin/employee/login");

JSONObject jsonObject = new JSONObject();
jsonObject.put("username","admin");
jsonObject.put("password","123456");

StringEntity entity = new StringEntity(jsonObject.toString());
//指定请求编码方式
entity.setContentEncoding("utf-8");
//数据格式
entity.setContentType("application/json");
httpPost.setEntity(entity);

//发送请求
CloseableHttpResponse response = httpClient.execute(httpPost);

//解析返回结果
int statusCode = response.getStatusLine().getStatusCode();
System.out.println("响应码为:" + statusCode);

HttpEntity entity1 = response.getEntity();
String body = EntityUtils.toString(entity1);
System.out.println("响应数据为:" + body);

//关闭资源
response.close();
httpClient.close();
}

测试结果:

image-20221203201023925.png

# 微信小程序开发

# 介绍

小程序是一种新的开放能力,开发者可以快速地开发一个小程序。可以在微信内被便捷地获取和传播,同时具有出色的使用体验。

image-20221203204712437.png

官方网址:

https://mp.weixin.qq.com/cgi-bin/wx?token=&lang=zh_CN

image-20221203205305487.png

小程序主要运行微信内部,可通过上述网站来整体了解微信小程序的开发。

首先,在进行小程序开发时,需要先去注册一个小程序,在注册的时候,它实际上又分成了不同的注册的主体。我们可以以个人的身份来注册一个小程序,当然,也可以以企业政府、媒体或者其他组织的方式来注册小程序。那么,不同的主体注册小程序,最终开放的权限也是不一样的。比如以个人身份来注册小程序,是无法开通支付权限的。若要提供支付功能,必须是企业、政府或者其它组织等。所以,不同的主体注册小程序后,可开发的功能是不一样的。

image-20221203210640473.png

然后,微信小程序我们提供的一些开发的支持,实际上微信的官方是提供了一系列的工具来帮助开发者快速的接入
并且完成小程序的开发,提供了完善的开发文档,并且专门提供了一个开发者工具,还提供了相应的设计指南,同时也提供了一些小程序体验 DEMO,可以快速的体验小程序实现的功能。

image-20221203211226920.png

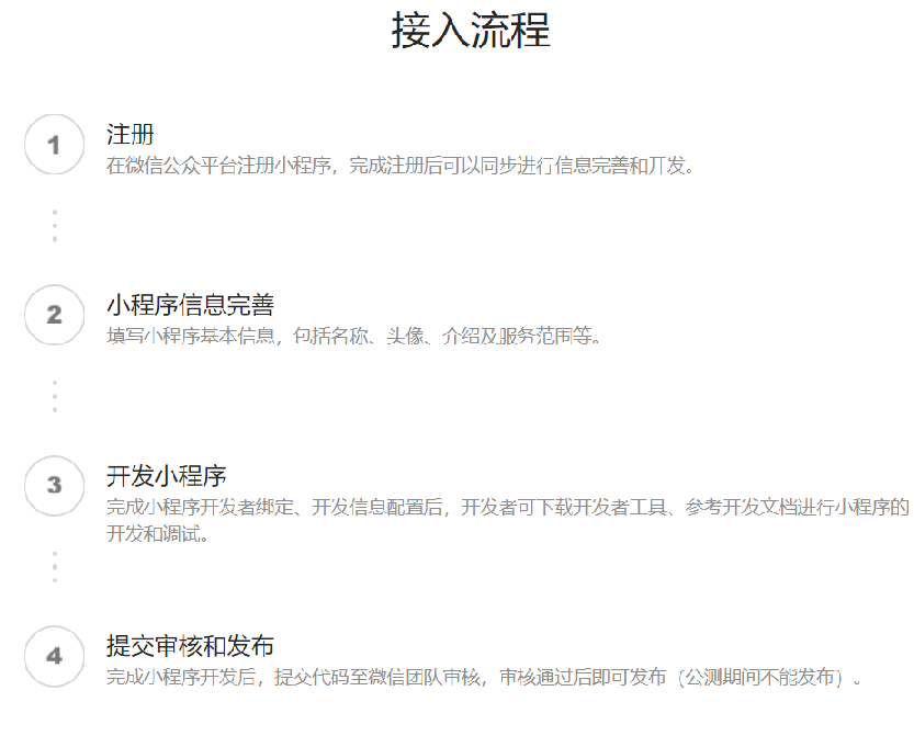
最后,开发完一个小程序要上线,也给我们提供了详细地接入流程。

image-20221203211535565.png

# 准备工作

开发微信小程序之前需要做如下准备工作:

  • 注册小程序
  • 完善小程序信息
  • 下载开发者工具

1). 注册小程序

注册地址:https://mp.weixin.qq.com/wxopen/waregister?action=step1

image-20221203212348111.png

2). 完善小程序信息

登录小程序后台:https://mp.weixin.qq.com/

两种登录方式选其一即可

image-20221203212454040.png image-20221203212508081.png

完善小程序信息、小程序类目

image-20221203212615981.png

查看小程序的 AppID

image-20221203212702993.png

3). 下载开发者工具

资料中已提供,无需下载,熟悉下载步骤即可。

下载地址: https://developers.weixin.qq.com/miniprogram/dev/devtools/stable.html

image-20221203212836364.png

扫描登录开发者工具

image-20221203212954956.png

创建小程序项目

image-20221203213042020.png

熟悉开发者工具布局

image-20221203213108317.png

设置不校验合法域名

image-20221203213212370.png

注:

开发阶段,小程序发出请求到后端的 Tomcat 服务器,若不勾选,请求发送失败。

# 入门案例

实际上,小程序的开发本质上属于前端开发,主要使用 JavaScript 开发,咱们现在的定位主要还是在后端,所以,对于小程序开发简单了解即可。

# 小程序目录结构

小程序包含一个描述整体程序的 app 和多个描述各自页面的 page。一个小程序主体部分由三个文件组成,必须放在项目的根目录,如下:

image-20221203220557676.png

文件说明:

image-20221203220635867.png

app.js:

必须存在,主要存放小程序的逻辑代码

app.json:

必须存在,小程序配置文件,主要存放小程序的公共配置

app.wxss:

非必须存在,主要存放小程序公共样式表,类似于前端的 CSS 样式

对小程序主体三个文件了解后,其实一个小程序又有多个页面。比如说,有商品浏览页面、购物车的页面、订单支付的页面、商品的详情页面等等。那这些页面会放在哪呢?
会存放在 pages 目录。

每个小程序页面主要由四个文件组成:

image-20221203220826893.png

文件说明:

image-20221203220839187.png

js 文件:

必须存在,存放页面业务逻辑代码,编写的 js 代码。

wxml 文件:

必须存在,存放页面结构,主要是做页面布局,页面效果展示的,类似于 HTML 页面。

json 文件:

非必须,存放页面相关的配置。

wxss 文件:

非必须,存放页面样式表,相当于 CSS 文件。

# 编写和编译小程序

1). 编写

进入到 index.wxml,编写页面布局

1
2
3
4
5
6
7
8
9
10
11
12
13
14
15
16
<view class="container">
  <view>{{msg}}</view>
  <view>
    <button type="default" bindtap="getUserInfo">获取用户信息</button>
    <image style="width: 100px;height: 100px;" src="{{avatarUrl}}"></image>
    {{nickName}}
  </view>
  <view>
    <button type="primary" bindtap="wxlogin">微信登录</button>
    授权码:{{code}}
  </view>
  <view>
    <button type="warn" bindtap="sendRequest">发送请求</button>
    响应结果:{{result}}
  </view>
</view>

进入到 index.js,编写业务逻辑代码

1
2
3
4
5
6
7
8
9
10
11
12
13
14
15
16
17
18
19
20
21
22
23
24
25
26
27
28
29
30
31
32
33
34
35
36
37
38
39
40
41
42
Page({
  data:{
    msg:'hello world',
    avatarUrl:'',
    nickName:'',
    code:'',
    result:''
  },
  getUserInfo:function(){
    wx.getUserProfile({
      desc'获取用户信息',
      success:(res) => {
        console.log(res)
        this.setData({
          avatarUrl:res.userInfo.avatarUrl,
          nickName:res.userInfo.nickName
        })
      }
    })
  },
  wxlogin:function(){
    wx.login({
      success(res) => {
        console.log("授权码:"+res.code)
        this.setData({
          code:res.code
        })
      }
    })
  },
  sendRequest:function(){
    wx.request({
      url'http://localhost:8080/user/shop/status',
      method:'GET',
      success:(res) => {
        console.log("响应结果:" + res.data.data)
        this.setData({
          result:res.data.data
        })
      }
    })
  }})

2). 编译

点击编译按钮

image-20221204181233015.png

3). 运行效果

image-20221204181606927.png

点击获取用户信息

image-20221204182056440.png

点击微信登录

image-20221204182238762.png

点击发送请求

因为请求 http://localhost:8080/user/shop/status,先要启动后台项目。

image-20221204192519728.png

注:

设置不校验合法域名,若不勾选,请求发送失败。

# 发布小程序

小程序的代码都已经开发完毕,要将小程序发布上线,让所有的用户都能使用到这个小程序。

点击上传按钮:

image-20221204225355015.png

指定版本号:

image-20221204225502698.png

上传成功:

image-20221204225557820.png

把代码上传到微信服务器就表示小程序已经发布了吗?

其实并不是

当前小程序版本只是一个开发版本。

进到微信公众平台,打开版本管理页面。

image-20221204230231476.png

需提交审核,变成审核版本,审核通过后,进行发布,变成线上版本。

一旦成为线上版本,这就说明小程序就已经发布上线了,微信用户就可以在微信里面去搜索和使用这个小程序了。

# 微信登录

# 导入小程序代码

开发微信小程序,本质上是属于前端的开发,我们的重点其实还是后端代码开发。所以,小程序的代码已经提供好了,直接导入到微信开发者工具当中,直接来使用就可以了。

1). 找到资料

image-20221204205429798.png

2). 导入代码

image-20221204205631809.png

AppID:使用自己的 AppID

image-20221204210011364.png

3). 查看项目结构

主体的文件:app.js app.json app.wxss
项目的页面比较多,主要存放在 pages 目录。

image-20221204210739195.png

4). 修改配置

因为小程序要请求后端服务,需要修改为自己后端服务的 ip 地址和端口号 (默认不需要修改)

common-->vendor.js--> 搜索 (ctrl+f)-->baseUri

image-20221204211239035.png

# 微信登录流程

微信登录:https://developers.weixin.qq.com/miniprogram/dev/framework/open-ability/login.html

流程图:

image-20221204211800753.png

步骤分析:

  1. 小程序端,调用 wx.login () 获取 code,就是授权码。
  2. 小程序端,调用 wx.request () 发送请求并携带 code,请求开发者服务器 (自己编写的后端服务)。
  3. 开发者服务端,通过 HttpClient 向微信接口服务发送请求,并携带 appId+appsecret+code 三个参数。
  4. 开发者服务端,接收微信接口服务返回的数据,session_key+opendId 等。opendId 是微信用户的唯一标识。
  5. 开发者服务端,自定义登录态,生成令牌 (token) 和 openid 等数据返回给小程序端,方便后绪请求身份校验。
  6. 小程序端,收到自定义登录态,存储 storage。
  7. 小程序端,后绪通过 wx.request () 发起业务请求时,携带 token。
  8. 开发者服务端,收到请求后,通过携带的 token,解析当前登录用户的 id。
  9. 开发者服务端,身份校验通过后,继续相关的业务逻辑处理,最终返回业务数据。

接下来,我们使用 Postman 进行测试。

说明:

  1. 调用 wx.login() 获取 临时登录凭证 code ,并回传到开发者服务器。
  2. 调用 auth.code2Session 接口,换取 用户唯一标识 OpenID 、 用户在微信开放平台帐号下的唯一标识 UnionID(若当前小程序已绑定到微信开放平台帐号) 和 会话密钥 session_key

之后开发者服务器可以根据用户标识来生成自定义登录态,用于后续业务逻辑中前后端交互时识别用户身份。

实现步骤:

1). 获取授权码

点击确定按钮,获取授权码,每个授权码只能使用一次,每次测试,需重新获取。

image-20221204222008130.png

2). 明确请求接口

请求方式、请求路径、请求参数

image-20221204222434054.png

3). 发送请求

获取 session_key 和 openid

image-20221204223956568.png

若出现 code been used 错误提示,说明授权码已被使用过,请重新获取

image-20221204224130409.png

# 需求分析和设计

# 产品原型

用户进入到小程序的时候,微信授权登录之后才能点餐。需要获取当前微信用户的相关信息,比如昵称、头像等,这样才能够进入到小程序进行下单操作。是基于微信登录来实现小程序的登录功能,没有采用传统账户密码登录的方式。若第一次使用小程序来点餐,就是一个新用户,需要把这个新的用户保存到数据库当中完成自动注册。

登录功能原型图:

image-20221205173711304.png

业务规则:

  • 基于微信登录实现小程序的登录功能
  • 如果是新用户需要自动完成注册

# 接口设计

通过微信登录的流程,如果要完成微信登录的话,最终就要获得微信用户的 openid。在小程序端获取授权码后,向后端服务发送请求,并携带授权码,这样后端服务在收到授权码后,就可以去请求微信接口服务。最终,后端向小程序返回 openid 和 token 等数据。

基于上述的登录流程,就可以设计出该接口的请求参数返回数据

image-20221205175429394.png image-20221205175441256.png

说明:

请求路径 /user/user/login, 第一个 user 代表用户端,第二个 user 代表用户模块。

# 表设计

当用户第一次使用小程序时,会完成自动注册,把用户信息存储到 user 表中。

字段名数据类型说明备注
idbigint主键自增
openidvarchar(45)微信用户的唯一标识
namevarchar(32)用户姓名
phonevarchar(11)手机号
sexvarchar(2)性别
id_numbervarchar(18)身份证号
avatarvarchar(500)微信用户头像路径
create_timedatetime注册时间

说明:

手机号字段比较特殊,个人身份注册的小程序没有权限获取到微信用户的手机号。如果是以企业的资质
注册的小程序就能够拿到微信用户的手机号。

# 代码开发

# 定义相关配置

配置微信登录所需配置项:

application-dev.yml

1
2
3
4
sky:
wechat:
appid: wxffb3637a228223b8
secret: 84311df9199ecacdf4f12d27b6b9522d

application.yml

1
2
3
4
sky:
wechat:
appid: ${sky.wechat.appid}
secret: ${sky.wechat.secret}

配置为微信用户生成 jwt 令牌时使用的配置项:

application.yml

1
2
3
4
5
6
7
8
9
10
11
sky:
jwt:
# 设置jwt签名加密时使用的秘钥
admin-secret-key: itcast
# 设置jwt过期时间
admin-ttl: 7200000
# 设置前端传递过来的令牌名称
admin-token-name: token
user-secret-key: itheima
user-ttl: 7200000
user-token-name: authentication

# DTO 设计

根据传入参数设计 DTO 类:

image-20221205183625049.png

在 sky-pojo 模块,UserLoginDTO.java 已定义

1
2
3
4
5
6
7
8
9
10
11
12
13
14
15
package com.sky.dto;

import lombok.Data;

import java.io.Serializable;

/**
* C端用户登录
*/
@Data
public class UserLoginDTO implements Serializable {

private String code;

}

# VO 设计

根据返回数据设计 VO 类:

image-20221205183923272.png

在 sky-pojo 模块,UserLoginVO.java 已定义

1
2
3
4
5
6
7
8
9
10
11
12
13
14
15
16
17
18
19
20
package com.sky.vo;

import lombok.AllArgsConstructor;
import lombok.Builder;
import lombok.Data;
import lombok.NoArgsConstructor;

import java.io.Serializable;

@Data
@Builder
@NoArgsConstructor
@AllArgsConstructor
public class UserLoginVO implements Serializable {

private Long id;
private String openid;
private String token;

}

# Controller 层

根据接口定义创建 UserController 的 login 方法:

1
2
3
4
5
6
7
8
9
10
11
12
13
14
15
16
17
18
19
20
21
22
23
24
25
26
27
28
29
30
31
32
33
34
35
36
37
38
39
40
41
42
43
44
45
46
47
48
49
50
51
52
53
54
55
56
57
58
package com.sky.controller.user;

import com.sky.constant.JwtClaimsConstant;
import com.sky.dto.UserLoginDTO;
import com.sky.entity.User;
import com.sky.properties.JwtProperties;
import com.sky.result.Result;
import com.sky.service.UserService;
import com.sky.utils.JwtUtil;
import com.sky.vo.UserLoginVO;
import io.swagger.annotations.Api;
import io.swagger.annotations.ApiOperation;
import lombok.extern.slf4j.Slf4j;
import org.springframework.beans.factory.annotation.Autowired;
import org.springframework.web.bind.annotation.PostMapping;
import org.springframework.web.bind.annotation.RequestBody;
import org.springframework.web.bind.annotation.RequestMapping;
import org.springframework.web.bind.annotation.RestController;
import java.util.HashMap;
import java.util.Map;

@RestController
@RequestMapping("/user/user")
@Api(tags = "C端用户相关接口")
@Slf4j
public class UserController {

@Autowired
private UserService userService;
@Autowired
private JwtProperties jwtProperties;

/**
* 微信登录
* @param userLoginDTO
* @return
*/
@PostMapping("/login")
@ApiOperation("微信登录")
public Result<UserLoginVO> login(@RequestBody UserLoginDTO userLoginDTO){
log.info("微信用户登录:{}",userLoginDTO.getCode());

//微信登录
User user = userService.wxLogin(userLoginDTO);//后绪步骤实现

//为微信用户生成jwt令牌
Map<String, Object> claims = new HashMap<>();
claims.put(JwtClaimsConstant.USER_ID,user.getId());
String token = JwtUtil.createJWT(jwtProperties.getUserSecretKey(), jwtProperties.getUserTtl(), claims);

UserLoginVO userLoginVO = UserLoginVO.builder()
.id(user.getId())
.openid(user.getOpenid())
.token(token)
.build();
return Result.success(userLoginVO);
}
}

其中,JwtClaimsConstant.USER_ID 常量已定义。

# Service 层接口

创建 UserService 接口:

1
2
3
4
5
6
7
8
9
10
11
12
13
14
package com.sky.service;

import com.sky.dto.UserLoginDTO;
import com.sky.entity.User;

public interface UserService {

/**
* 微信登录
* @param userLoginDTO
* @return
*/
User wxLogin(UserLoginDTO userLoginDTO);
}

# Service 层实现类

创建 UserServiceImpl 实现类:

实现获取微信用户的 openid 和微信登录功能

1
2
3
4
5
6
7
8
9
10
11
12
13
14
15
16
17
18
19
20
21
22
23
24
25
26
27
28
29
30
31
32
33
34
35
36
37
38
39
40
41
42
43
44
45
46
47
48
49
50
51
52
53
54
55
56
57
58
59
60
61
62
63
64
65
66
67
68
69
70
71
72
73
74
75
76
77
78
79
80
package com.sky.service.impl;

import com.alibaba.fastjson.JSON;
import com.alibaba.fastjson.JSONObject;
import com.sky.constant.MessageConstant;
import com.sky.dto.UserLoginDTO;
import com.sky.entity.User;
import com.sky.exception.LoginFailedException;
import com.sky.mapper.UserMapper;
import com.sky.properties.WeChatProperties;
import com.sky.service.UserService;
import com.sky.utils.HttpClientUtil;
import lombok.extern.slf4j.Slf4j;
import org.springframework.beans.factory.annotation.Autowired;
import org.springframework.stereotype.Service;

import java.time.LocalDateTime;
import java.util.HashMap;
import java.util.Map;

@Service
@Slf4j
public class UserServiceImpl implements UserService {

//微信服务接口地址
public static final String WX_LOGIN = "https://api.weixin.qq.com/sns/jscode2session";

@Autowired
private WeChatProperties weChatProperties;
@Autowired
private UserMapper userMapper;

/**
* 微信登录
* @param userLoginDTO
* @return
*/
public User wxLogin(UserLoginDTO userLoginDTO) {
String openid = getOpenid(userLoginDTO.getCode());

//判断openid是否为空,如果为空表示登录失败,抛出业务异常
if(openid == null){
throw new LoginFailedException(MessageConstant.LOGIN_FAILED);
}

//判断当前用户是否为新用户
User user = userMapper.getByOpenid(openid);

//如果是新用户,自动完成注册
if(user == null){
user = User.builder()
.openid(openid)
.createTime(LocalDateTime.now())
.build();
userMapper.insert(user);//后绪步骤实现
}

//返回这个用户对象
return user;
}

/**
* 调用微信接口服务,获取微信用户的openid
* @param code
* @return
*/
private String getOpenid(String code){
//调用微信接口服务,获得当前微信用户的openid
Map<String, String> map = new HashMap<>();
map.put("appid",weChatProperties.getAppid());
map.put("secret",weChatProperties.getSecret());
map.put("js_code",code);
map.put("grant_type","authorization_code");
String json = HttpClientUtil.doGet(WX_LOGIN, map);

JSONObject jsonObject = JSON.parseObject(json);
String openid = jsonObject.getString("openid");
return openid;
}
}

# Mapper 层

创建 UserMapper 接口:

1
2
3
4
5
6
7
8
9
10
11
12
13
14
15
16
17
18
19
20
21
22
23
package com.sky.mapper;

import com.sky.entity.User;
import org.apache.ibatis.annotations.Mapper;
import org.apache.ibatis.annotations.Select;

@Mapper
public interface UserMapper {

/**
* 根据openid查询用户
* @param openid
* @return
*/
@Select("select * from user where openid = #{openid}")
User getByOpenid(String openid);

/**
* 插入数据
* @param user
*/
void insert(User user);
}

创建 UserMapper.xml 映射文件:

1
2
3
4
5
6
7
8
9
10
11
<?xml version="1.0" encoding="UTF-8" ?>
<!DOCTYPE mapper PUBLIC "-//mybatis.org//DTD Mapper 3.0//EN"
"http://mybatis.org/dtd/mybatis-3-mapper.dtd" >
<mapper namespace="com.sky.mapper.UserMapper">

<insert id="insert" useGeneratedKeys="true" keyProperty="id">
insert into user (openid, name, phone, sex, id_number, avatar, create_time)
values (#{openid}, #{name}, #{phone}, #{sex}, #{idNumber}, #{avatar}, #{createTime})
</insert>

</mapper>

# 编写拦截器

编写拦截器 JwtTokenUserInterceptor:

统一拦截用户端发送的请求并进行 jwt 校验

1
2
3
4
5
6
7
8
9
10
11
12
13
14
15
16
17
18
19
20
21
22
23
24
25
26
27
28
29
30
31
32
33
34
35
36
37
38
39
40
41
42
43
44
45
46
47
48
49
50
51
52
53
54
55
56
57
58
59
60
61
package com.sky.interceptor;

import com.sky.constant.JwtClaimsConstant;
import com.sky.context.BaseContext;
import com.sky.properties.JwtProperties;
import com.sky.utils.JwtUtil;
import io.jsonwebtoken.Claims;
import lombok.extern.slf4j.Slf4j;
import org.springframework.beans.factory.annotation.Autowired;
import org.springframework.stereotype.Component;
import org.springframework.web.method.HandlerMethod;
import org.springframework.web.servlet.HandlerInterceptor;

import javax.servlet.http.HttpServletRequest;
import javax.servlet.http.HttpServletResponse;

/**
* jwt令牌校验的拦截器
*/
@Component
@Slf4j
public class JwtTokenUserInterceptor implements HandlerInterceptor {

@Autowired
private JwtProperties jwtProperties;

/**
* 校验jwt
*
* @param request
* @param response
* @param handler
* @return
* @throws Exception
*/
public boolean preHandle(HttpServletRequest request, HttpServletResponse response, Object handler) throws Exception {
//判断当前拦截到的是Controller的方法还是其他资源
if (!(handler instanceof HandlerMethod)) {
//当前拦截到的不是动态方法,直接放行
return true;
}

//1、从请求头中获取令牌
String token = request.getHeader(jwtProperties.getUserTokenName());

//2、校验令牌
try {
log.info("jwt校验:{}", token);
Claims claims = JwtUtil.parseJWT(jwtProperties.getUserSecretKey(), token);
Long userId = Long.valueOf(claims.get(JwtClaimsConstant.USER_ID).toString());
log.info("当前用户的id:", userId);
BaseContext.setCurrentId(userId);
//3、通过,放行
return true;
} catch (Exception ex) {
//4、不通过,响应401状态码
response.setStatus(401);
return false;
}
}
}

在 WebMvcConfiguration 配置类中注册拦截器:

1
2
3
4
5
6
7
8
9
10
11
12
13
14
15
@Autowired
private JwtTokenUserInterceptor jwtTokenUserInterceptor;
/**
* 注册自定义拦截器
* @param registry
*/
protected void addInterceptors(InterceptorRegistry registry) {
log.info("开始注册自定义拦截器...");
//.........

registry.addInterceptor(jwtTokenUserInterceptor)
.addPathPatterns("/user/**")
.excludePathPatterns("/user/user/login")
.excludePathPatterns("/user/shop/status");
}

# 功能测试

重新编译小程序,进行登录,获取到 openid 和 token 数据

image-20221205192506490.png

查看后台日志

image-20221205192943394.png

查看数据库 user 表,第一次登录,会自动注册

image-20221205193018421.png

# 导入商品浏览功能代码

# 需求分析和设计

# 产品原型

用户登录成功后跳转到系统首页,在首页需要根据分类来展示菜品和套餐。如果菜品设置了口味信息,需要展示image-20210812205330291.png 按钮,否则显示image-20210812205346846.png 按钮。

菜品列表效果图 菜品口味效果图

image-20221205193821129.png image-20221205193846867.png

套餐列表效果图 套餐详情效果图

image-20221205193859016.png image-20221205193911476.png

# 接口设计

根据上述原型图先粗粒度设计接口,共包含 4 个接口。

接口设计:

  • 查询分类
  • 根据分类 id 查询菜品
  • 根据分类 id 查询套餐
  • 根据套餐 id 查询包含的菜品

接下来细粒度分析每个接口,明确每个接口的请求方式、请求路径、传入参数和返回值。

1). 查询分类

image-20221205200235328.png image-20221205200246588.png

2). 根据分类 id 查询菜品

image-20221205200319686.png image-20221205200335214.png

3). 根据分类 id 查询套餐

image-20221205200415135.png image-20221205200425607.png

4). 根据套餐 id 查询包含的菜品

image-20221205200537591.png

# 代码导入

导入资料中的商品浏览功能代码即可

image-20221205201043358.png

可按照 mapper-->service-->controller 依次导入,这样代码不会显示相应的报错。

进入到 sky-server 模块中

# Mapper 层

在 SetmealMapper.java 中添加 list 和 getDishItemBySetmealId 两个方法

1
2
3
4
5
6
7
8
9
10
11
12
13
14
15
16
/**
* 动态条件查询套餐
* @param setmeal
* @return
*/
List<Setmeal> list(Setmeal setmeal);

/**
* 根据套餐id查询菜品选项
* @param setmealId
* @return
*/
@Select("select sd.name, sd.copies, d.image, d.description " +
"from setmeal_dish sd left join dish d on sd.dish_id = d.id " +
"where sd.setmeal_id = #{setmealId}")
List<DishItemVO> getDishItemBySetmealId(Long setmealId);

创建 SetmealMapper.xml 文件

1
2
3
4
5
6
7
8
9
10
11
12
13
14
15
16
17
18
19
20
<?xml version="1.0" encoding="UTF-8" ?>
<!DOCTYPE mapper PUBLIC "-//mybatis.org//DTD Mapper 3.0//EN"
"http://mybatis.org/dtd/mybatis-3-mapper.dtd" >
<mapper namespace="com.sky.mapper.SetmealMapper">

<select id="list" parameterType="Setmeal" resultType="Setmeal">
select * from setmeal
<where>
<if test="name != null">
and name like concat('%',#{name},'%')
</if>
<if test="categoryId != null">
and category_id = #{categoryId}
</if>
<if test="status != null">
and status = #{status}
</if>
</where>
</select>
</mapper>

# Service 层

创建 SetmealService.java

1
2
3
4
5
6
7
8
9
10
11
12
13
14
15
16
17
18
19
20
21
22
23
24
25
26
27
package com.sky.service;

import com.sky.dto.SetmealDTO;
import com.sky.dto.SetmealPageQueryDTO;
import com.sky.entity.Setmeal;
import com.sky.result.PageResult;
import com.sky.vo.DishItemVO;
import com.sky.vo.SetmealVO;
import java.util.List;

public interface SetmealService {

/**
* 条件查询
* @param setmeal
* @return
*/
List<Setmeal> list(Setmeal setmeal);

/**
* 根据id查询菜品选项
* @param id
* @return
*/
List<DishItemVO> getDishItemById(Long id);

}

创建 SetmealServiceImpl.java

1
2
3
4
5
6
7
8
9
10
11
12
13
14
15
16
17
18
19
20
21
22
23
24
25
26
27
28
29
30
31
32
33
34
35
36
37
38
39
40
41
42
43
44
45
46
47
package com.sky.service.impl;

import com.sky.entity.Setmeal;
import com.sky.mapper.DishMapper;
import com.sky.mapper.SetmealDishMapper;
import com.sky.mapper.SetmealMapper;
import com.sky.service.SetmealService;
import com.sky.vo.DishItemVO;
import lombok.extern.slf4j.Slf4j;
import org.springframework.beans.factory.annotation.Autowired;
import org.springframework.stereotype.Service;

import java.util.List;

/**
* 套餐业务实现
*/
@Service
@Slf4j
public class SetmealServiceImpl implements SetmealService {

@Autowired
private SetmealMapper setmealMapper;
@Autowired
private SetmealDishMapper setmealDishMapper;
@Autowired
private DishMapper dishMapper;

/**
* 条件查询
* @param setmeal
* @return
*/
public List<Setmeal> list(Setmeal setmeal) {
List<Setmeal> list = setmealMapper.list(setmeal);
return list;
}

/**
* 根据id查询菜品选项
* @param id
* @return
*/
public List<DishItemVO> getDishItemById(Long id) {
return setmealMapper.getDishItemBySetmealId(id);
}
}

在 DishService.java 中添加 listWithFlavor 方法定义

1
2
3
4
5
6
/**
* 条件查询菜品和口味
* @param dish
* @return
*/
List<DishVO> listWithFlavor(Dish dish);

在 DishServiceImpl.java 中实现 listWithFlavor 方法

1
2
3
4
5
6
7
8
9
10
11
12
13
14
15
16
17
18
19
20
21
22
23
/**
* 条件查询菜品和口味
* @param dish
* @return
*/
public List<DishVO> listWithFlavor(Dish dish) {
List<Dish> dishList = dishMapper.list(dish);

List<DishVO> dishVOList = new ArrayList<>();

for (Dish d : dishList) {
DishVO dishVO = new DishVO();
BeanUtils.copyProperties(d,dishVO);

//根据菜品id查询对应的口味
List<DishFlavor> flavors = dishFlavorMapper.getByDishId(d.getId());

dishVO.setFlavors(flavors);
dishVOList.add(dishVO);
}

return dishVOList;
}

# Controller 层

创建 DishController.java

1
2
3
4
5
6
7
8
9
10
11
12
13
14
15
16
17
18
19
20
21
22
23
24
25
26
27
28
29
30
31
32
33
34
35
36
37
38
39
40
41
42
43
package com.sky.controller.user;

import com.sky.constant.StatusConstant;
import com.sky.entity.Dish;
import com.sky.result.Result;
import com.sky.service.DishService;
import com.sky.vo.DishVO;
import io.swagger.annotations.Api;
import io.swagger.annotations.ApiOperation;
import lombok.extern.slf4j.Slf4j;
import org.springframework.beans.factory.annotation.Autowired;
import org.springframework.web.bind.annotation.GetMapping;
import org.springframework.web.bind.annotation.RequestMapping;
import org.springframework.web.bind.annotation.RestController;
import java.util.List;

@RestController("userDishController")
@RequestMapping("/user/dish")
@Slf4j
@Api(tags = "C端-菜品浏览接口")
public class DishController {
@Autowired
private DishService dishService;

/**
* 根据分类id查询菜品
*
* @param categoryId
* @return
*/
@GetMapping("/list")
@ApiOperation("根据分类id查询菜品")
public Result<List<DishVO>> list(Long categoryId) {
Dish dish = new Dish();
dish.setCategoryId(categoryId);
dish.setStatus(StatusConstant.ENABLE);//查询起售中的菜品

List<DishVO> list = dishService.listWithFlavor(dish);

return Result.success(list);
}

}

创建 CategoryController.java

1
2
3
4
5
6
7
8
9
10
11
12
13
14
15
16
17
18
19
20
21
22
23
24
25
26
27
28
29
30
31
32
33
package com.sky.controller.user;

import com.sky.entity.Category;
import com.sky.result.Result;
import com.sky.service.CategoryService;
import io.swagger.annotations.Api;
import io.swagger.annotations.ApiOperation;
import org.springframework.beans.factory.annotation.Autowired;
import org.springframework.web.bind.annotation.GetMapping;
import org.springframework.web.bind.annotation.RequestMapping;
import org.springframework.web.bind.annotation.RestController;
import java.util.List;

@RestController("userCategoryController")
@RequestMapping("/user/category")
@Api(tags = "C端-分类接口")
public class CategoryController {

@Autowired
private CategoryService categoryService;

/**
* 查询分类
* @param type
* @return
*/
@GetMapping("/list")
@ApiOperation("查询分类")
public Result<List<Category>> list(Integer type) {
List<Category> list = categoryService.list(type);
return Result.success(list);
}
}

创建 SetmealController.java

1
2
3
4
5
6
7
8
9
10
11
12
13
14
15
16
17
18
19
20
21
22
23
24
25
26
27
28
29
30
31
32
33
34
35
36
37
38
39
40
41
42
43
44
45
46
47
48
49
50
51
52
53
package com.sky.controller.user;

import com.sky.constant.StatusConstant;
import com.sky.entity.Setmeal;
import com.sky.result.Result;
import com.sky.service.SetmealService;
import com.sky.vo.DishItemVO;
import io.swagger.annotations.Api;
import io.swagger.annotations.ApiOperation;
import org.springframework.beans.factory.annotation.Autowired;
import org.springframework.web.bind.annotation.GetMapping;
import org.springframework.web.bind.annotation.PathVariable;
import org.springframework.web.bind.annotation.RequestMapping;
import org.springframework.web.bind.annotation.RestController;
import java.util.List;

@RestController("userSetmealController")
@RequestMapping("/user/setmeal")
@Api(tags = "C端-套餐浏览接口")
public class SetmealController {
@Autowired
private SetmealService setmealService;

/**
* 条件查询
*
* @param categoryId
* @return
*/
@GetMapping("/list")
@ApiOperation("根据分类id查询套餐")
public Result<List<Setmeal>> list(Long categoryId) {
Setmeal setmeal = new Setmeal();
setmeal.setCategoryId(categoryId);
setmeal.setStatus(StatusConstant.ENABLE);

List<Setmeal> list = setmealService.list(setmeal);
return Result.success(list);
}

/**
* 根据套餐id查询包含的菜品列表
*
* @param id
* @return
*/
@GetMapping("/dish/{id}")
@ApiOperation("根据套餐id查询包含的菜品列表")
public Result<List<DishItemVO>> dishList(@PathVariable("id") Long id) {
List<DishItemVO> list = setmealService.getDishItemById(id);
return Result.success(list);
}
}

# 功能测试

重启服务器、重新编译小程序

微信登录进入首页

菜品和套餐分类查询:

image-20221205205634465.png

具体分类下的菜品查询:

image-20221205205935019.png

菜品口味查询:

image-20221205210121546.png